Dealing with big data
RNA Bioscience Initiative | CU Anschutz
2026-03-27
False positives and False negatives
\(\alpha\) - significance level OR evidentiary standard
\(\beta\) - type II error rate, 1 - \(\beta\) is power
Power vs Significance
In a typical RNA-seq experiment, we test ~10K different hypotheses. For example, you have 10K genes and for each gene you test whether the mean expression changed in condition A vs condition B. Using a standard p-value cut-off of 0.05, we’d expect 500 genes to be deemed “significant” by chance. Thus, we are very concerned about False Positives or Type I Errors.
Control overall α (also known as family-wise error rate or FWER), which will affect the α* for each test. That is, we are controlling the overall probability of making at least one false discovery. Bonferroni and Sidak corrections all control FWER.
Control false discovery rate (FDR). These procedures allow for type 1 errors (false positives) but control the proportion of these false positives in relation to true positives. This is done by adjusting the decision made for the p-value associated with each individual test to decide rejection or not. Because this will result in a higher type 1 error rate, it has higher power. This affords a higher probability of true discoveries. The step procedures control for FDR.
The most conservative of corrections, the Bonferroni correction is also perhaps the most straightforward in its approach. Simply divide α by the number of tests (m).
α = α/m
However, with many tests, α will become very small. This reduces power, which means that we are very unlikely to make any true discoveries.
α = 1-(1-α)^(1/m)
The Holm-Bonferroni method is also fairly simple to calculate, but it is more powerful than the single-step Bonferroni.
\(HB = \displaystyle \frac {target \alpha}{n - rank + 1}\)
H1: 0.005
H2: 0.01
H3: 0.03
H4: = 0.04
Step 1: Order the p-values from smallest to greatest (already done)
Step 2: Calc HB for the first rank HB = .05 / 4 – 1 + 1 = .05 / 4 = .0125 H1: 0.005 < .0125, so we reject the null
Step 4: Repeat the HB formula for the second rank and keep going until we find \(H{_N}\) > \(HB{_N}\). All subsequent hypotheses are non-significant (i.e. not rejected).
More powerful than Holm’s step-down procedure, Hochberg’s step-up procedure also seeks to control the FDR and follows a similar process, only p-values are ranked from largest to smallest.
For each ranked p-value, it is compared to the α calculated for its respective rank (same formula as Holm’s procedure). Testing continues until you reach the first non-rejected hypothesis. You would then fail to reject all following hypotheses.
Rows: 21282 Columns: 17
── Column specification ────────────────────────────────────
Delimiter: ","
chr (1): geneid
dbl (16): iDUX4_logFC, iDUX4_logCPM, iDUX4_LR, iDUX4_pva...
ℹ Use `spec()` to retrieve the full column specification for this data.
ℹ Specify the column types or set `show_col_types = FALSE` to quiet this message.
rna$fdr <- p.adjust(p = rna$iDUX4_pval, method = "fdr", n = nrow(rna))
rna$BH <- p.adjust(p = rna$iDUX4_pval, method = "BH", n = nrow(rna))
rna$bon <- p.adjust(p = rna$iDUX4_pval, method = "bonferroni", n = nrow(rna))
rna_long <- rna |> pivot_longer(cols = iDUX4_pval:bon, names_to = "type")
ggplot(data = rna_long, aes(x = value, fill = type)) +
geom_histogram(bins = 50) +
facet_wrap(~type) +
theme_cowplot()Warning: Removed 35800 rows containing non-finite outside the scale
range (`stat_bin()`).

Our goal here is to get an top-down big picture of the similarity/differences between variables in a dataset. For example, let’s say you do RNA-seq in triplicate on 4 treatment/developmental times.
We will perform PCA on all of the samples and visualize the relationship between samples.
We will perform hierarchical clustering on a matrix representing the pairwise correlation between all these samples.
Is it normal-ish?
Rows: 74 Columns: 1
── Column specification ────────────────────────────────────
Delimiter: ","
chr (1): hgnc_symbol
ℹ Use `spec()` to retrieve the full column specification for this data.
ℹ Specify the column types or set `show_col_types = FALSE` to quiet this message.
Rows: 10568 Columns: 13
── Column specification ────────────────────────────────────
Delimiter: "\t"
chr (1): gene_symbol
dbl (12): hour00_rep1, hour00_rep2, hour00_rep3, hour04_...
ℹ Use `spec()` to retrieve the full column specification for this data.
ℹ Specify the column types or set `show_col_types = FALSE` to quiet this message.

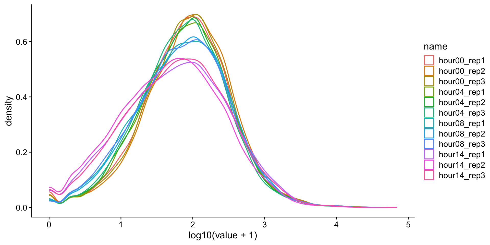
Definitely not normal
We often transform data to make it closer to being normally-distributed. This allows us to use more powerful statistical tests on the same data. One approach is to log-transform the data.
Warning: Removed 1239 rows containing non-finite outside the scale
range (`stat_density()`).

What is this?
Warning message: Removed 1251 rows containing non-finite values (stat_density()).
\(log_{x}(0)\) is a common problem. One solution is to add a pseudocount. Since this is read count data, the smallest unit is 1 and so we will add 1 to all the observations before perforing the log transformation. \(1\) represents the pseudocount in this case.
prepare the data for analysis
Warning: `funs()` was deprecated in dplyr 0.8.0.
ℹ Please use a list of either functions or lambdas:
# Simple named list: list(mean = mean, median = median)
# Auto named with `tibble::lst()`: tibble::lst(mean,
median)
# Using lambdas list(~ mean(., trim = .2), ~ median(.,
na.rm = TRUE))

PCA is a common dimensionality reduction method that is used to visualize the similarity and differences in your data.
Let’s watch this fantastic 5 minute video explaining PCA
Importance of components:
PC1 PC2 PC3 PC4
Standard deviation 2.3743 1.2799 0.79753 0.64825
Proportion of Variance 0.5739 0.1668 0.06475 0.04278
Cumulative Proportion 0.5739 0.7407 0.80544 0.84822
PC5 PC6 PC7 PC8
Standard deviation 0.53023 0.47044 0.46316 0.4541
Proportion of Variance 0.02862 0.02253 0.02184 0.0210
Cumulative Proportion 0.87684 0.89937 0.92121 0.9422
PC9 PC10 PC11 PC12
Standard deviation 0.44316 0.43982 0.4217 7.417e-15
Proportion of Variance 0.01999 0.01969 0.0181 0.000e+00
Cumulative Proportion 0.96221 0.98190 1.0000 1.000e+00
# create a dataframe with the importance/explanation of variation for each PC
pca_data_info <- summary(pc)$importance |> as.data.frame()
pca_data_info <- round(x = pca_data_info, digits = 3)
# we make a dataframe out of the rotations and will use this to plot
pca_plot_data <- pc$rotation |>
as.data.frame() |>
rownames_to_column(var = "ID") |>
separate(col = ID, into = c("time", "rep"), sep = "_")
# recode "rep"
pca_plot_data$rep <- recode(pca_plot_data$rep,
rep1 = "A",
rep2 = "B",
rep3 = "C"
)
# gsub hour
pca_plot_data$time <- gsub(
pattern = "hour",
replacement = "",
x = pca_plot_data$time
)
ggplot(data = pca_plot_data, mapping = aes(x = PC1, y = PC2, color = time)) +
geom_point() +
xlab(paste("PC1, %", 100 * pca_data_info["Proportion of Variance", "PC1"])) +
ylab(paste("PC2, %", 100 * pca_data_info["Proportion of Variance", "PC2"])) +
ggtitle("PCA for DUX4 timecourse") +
theme_cowplot()
Using gene expression as your measurement, do you think the mouse liver is more similar to a mouse heart or a human liver?
The Mouse ENCODE Consortium reported that comparative gene expression data from human and mouse tend to cluster more by species rather than by tissue.
A comparative encyclopedia of DNA elements in the mouse genome
Comparison of the transcriptional landscapes between human and mouse tissues
Yoav Gilad’s lab recapitulated the initial result:
This observation was surprising, as it contradicted much of the comparative gene regulatory data collected previously, as well as the common notion that major developmental pathways are highly conserved across a wide range of species, in particular across mammals.
But noticed something funny about which samples were sequenced on the same lanes.
Here we show that the Mouse ENCODE gene expression data were collected using a flawed study design, which confounded sequencing batch (namely, the assignment of samples to sequencing flowcells and lanes) with species. When we account for the batch effect, the corrected comparative gene expression data from human and mouse tend to cluster by tissue, not by species.
Goal: to partition n observations into k clusters in which each observation belongs to the cluster with the nearest mean, serving as a prototype of the cluster. –Wiki
K-means
{%20}
\(x\) = observation
\(\mu\) = population mean
\(\sigma\) = population sd
We will be using this function on each row. This will allow comparison of relative changes across a row, for all rows.
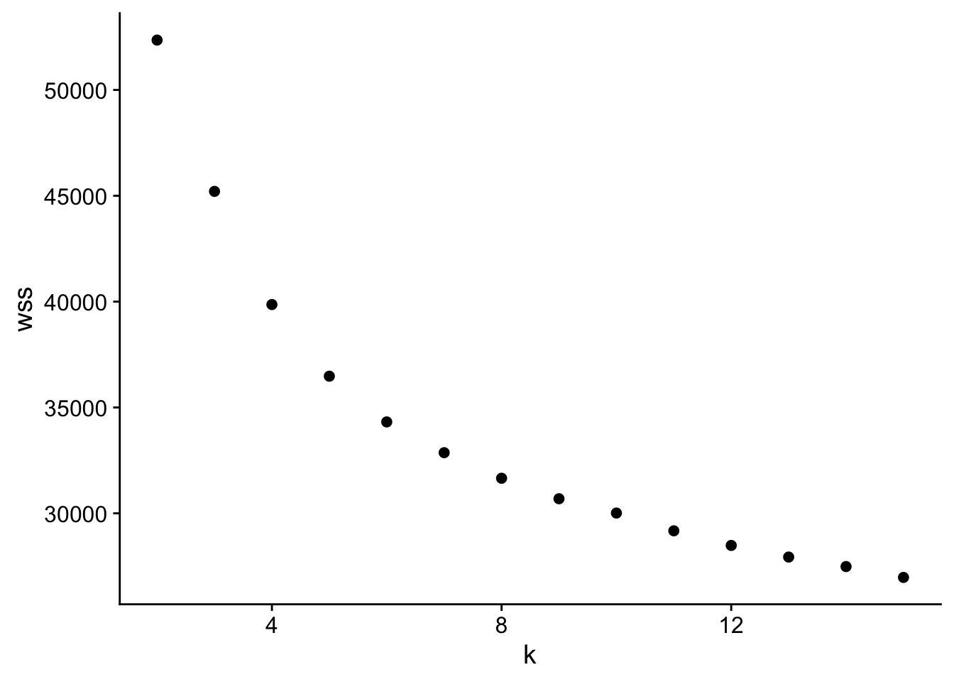
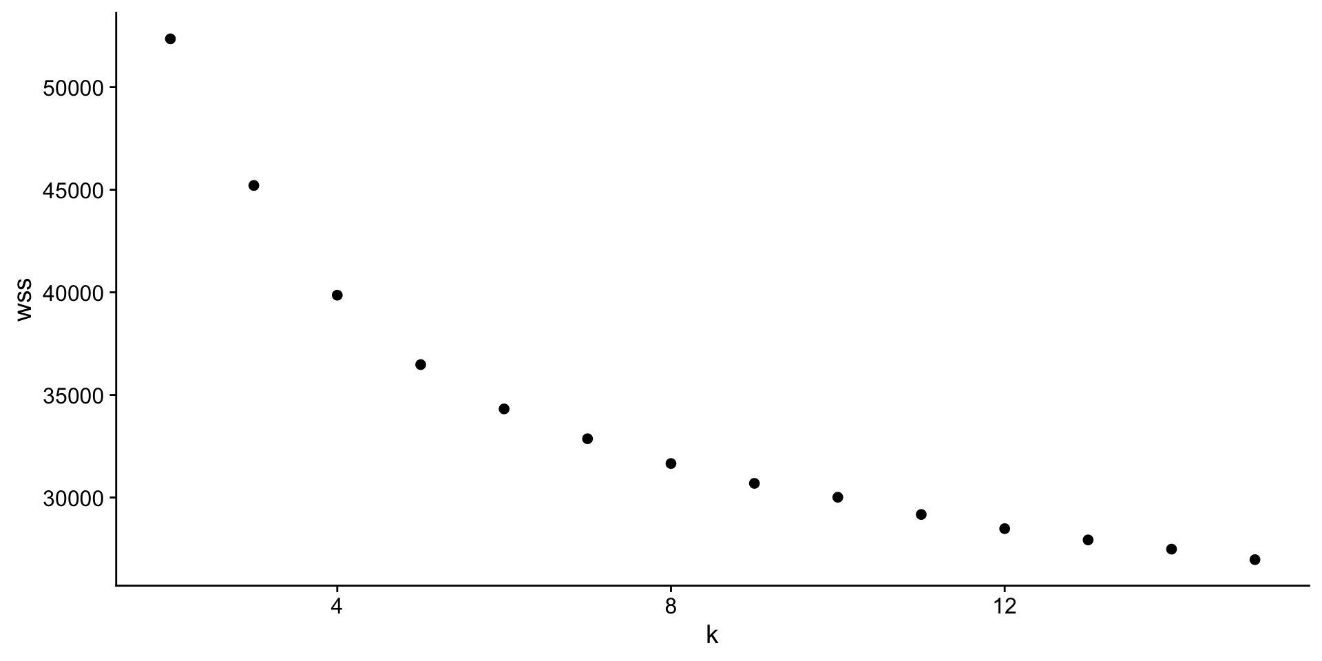
There are many methods, but we will stick with the “elbow” method.
K-means is minimizing the total within cluster sum of squares (wss).
We pick the cluster where that drop in total reaches diminishing returns -> the elbow.

Fisher’s Exact Test and the Hypergeometric Distribution
# list of genes by dux4 targeting
duxList <- split(cd$gene_symbol, cd$target)
# list of genes by clustering
clustList <- split(cd$gene_symbol, as.factor(cd$Cluster))
# calculate all overlaps between lists
gom.duxclust <- newGOM(duxList,
clustList,
genome.size = nrow(d)
)
getMatrix(gom.duxclust, "pval") |>
t() |>
as.data.frame() |>
rownames_to_column(var = "clust") |>
as.tibble() |>
arrange(target)Warning: `as.tibble()` was deprecated in tibble 2.0.0.
ℹ Please use `as_tibble()` instead.
ℹ The signature and semantics have changed, see
`?as_tibble`.
# A tibble: 7 × 3
clust not_target target
<chr> <dbl> <dbl>
1 5 1.000 2.59 e-14
2 6 1.000 1.57 e- 5
3 2 0.182 9.25 e- 1
4 4 0.0261 9.96 e- 1
5 1 0.000114 1.000e+ 0
6 7 0.00000128 1.000e+ 0
7 3 0.0107 1 e+ 0
In order to do this, you will need to: